Academic Systems Platform
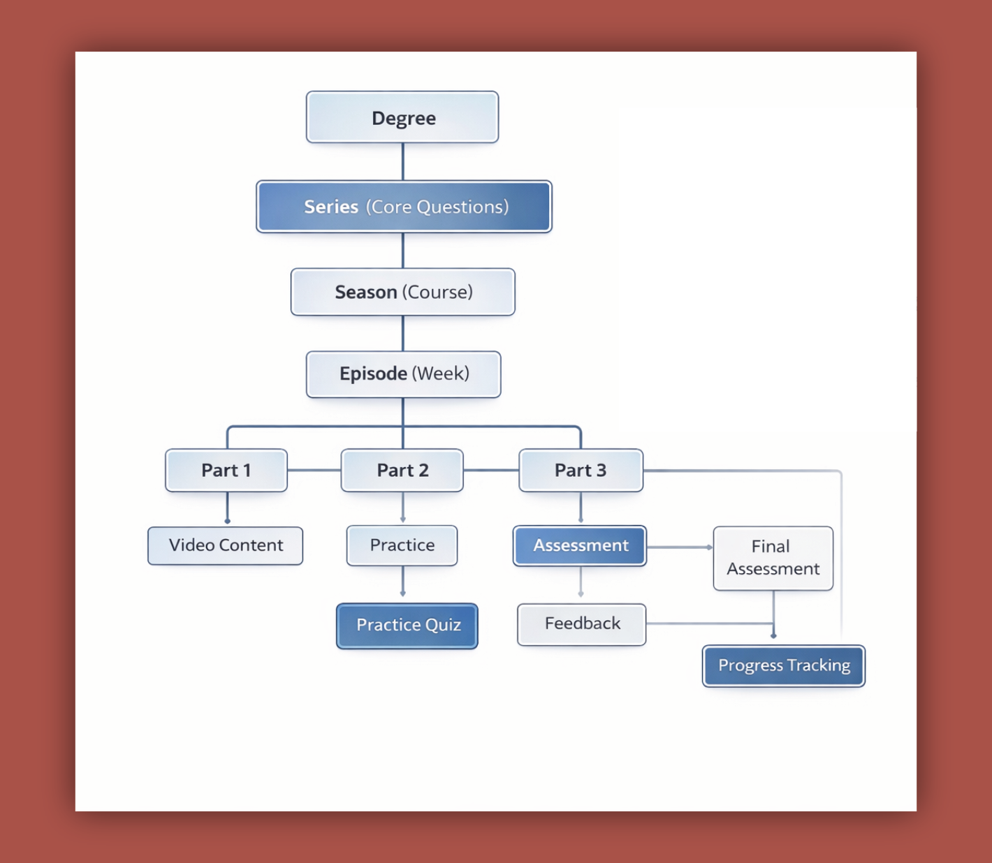
This case study reflects work completed in a consultancy environment. Client names, internal terminology, and visual artifacts have been removed or generalized due to confidentiality agreements. Because this platform was internal to the organization, original UI screens and workflow diagrams are not included. The structural challenges, leadership decisions, and measurable outcomes are accurately represented.
Context
I led product design for a mobile-first online education platform aimed at working adults pursuing an accredited bachelor’s degree. The ambition was to deliver a credible academic experience primarily through mobile while maintaining the rigor required for accreditation.
The president championed the vision. The skepticism lived within faculty and operational stakeholders, who questioned whether a mobile-first format could meet accreditation standards and preserve academic seriousness. The responsibility was not simply to design an intuitive interface. It was to ensure the product could support institutional legitimacy.
My role was Lead Product Designer, responsible for defining the interaction model, shaping assessment flows, and ensuring the system could scale beyond an initial proof of concept.
This case study predates the current wave of AI tooling. The “AI in Context” section at the end explores how AI could support student progression and feedback, reducing friction while preserving the structure and rigor of an accredited program.
The Structural Risk
The challenge was not visual design. It was institutional credibility.
Early discussions centered on translating coursework into a mobile experience. As scope matured, accreditation requirements and grading logic introduced constraints that extended well beyond content presentation. Assessment types, evaluation rules, progress tracking, and feedback structures had to align with formal academic standards.
If those systems felt informal or inconsistent, the risk extended beyond usability. It would affect accreditation confidence, faculty trust, and the perceived value of the degree itself.
Content production surfaced as an additional constraint. Scaling multiple degree programs required operational discipline and significant volume. Without careful prioritization, expanding breadth could have destabilized quality.
Risk: shipping a mobile degree experience that felt academically informal.
Diagnosis
The early phase focused on demonstrating possibility. A streamlined flow from the home screen into program content proved that the concept could function on mobile and helped build internal momentum.
As development progressed, deeper structural complexity emerged. Assessment flows, grading logic, and academic rules required tighter integration than the initial proof of concept exposed. Accreditation conversations clarified the seriousness of what was being built and reshaped launch priorities.
The interface needed to feel intuitive without diminishing academic weight. On small screens especially, assessments and progress tracking had to be clear, structured, and disciplined. The shift from proving viability to protecting credibility reframed the design focus.
Intervention
As academic requirements became clearer, I focused on translating them into coherent, end-to-end mobile flows.
The client requested multiple assessment types for the first release, each with distinct grading logic. I mapped rough interaction models for each type before investing in visual refinement, ensuring that behavior supported academic rules rather than aesthetic preference.
Once the structural logic held, we moved into polish. I deliberately leaned on established mobile conventions instead of introducing novel patterns. Familiar controls reduced friction and reinforced seriousness. Visual restraint supported credibility.
Flow clarity became the organizing principle. Every interaction—consuming content, completing assessments, reviewing grades—needed to support forward progress without introducing ambiguity.
Constraint: accreditation logic shaped interaction before aesthetics.
Tradeoffs & Constraints
Time pressure shaped the first release. Scope discipline was essential.
An in-app community feature was discussed but deferred. Building it properly would have required significant design and engineering investment. Under the timeline, it risked destabilizing the core learning and evaluation experience.
We narrowed the release to structured content delivery, assessment flows, and progress tracking. Establishing a credible academic foundation took priority over expanding feature breadth.
Outcomes
The platform entered private beta shortly after my involvement concluded. Early student feedback highlighted navigation clarity and ease of use across varying levels of technical comfort.
Students described the experience as accessible without feeling simplified. Assessment flows felt structured. Progress tracking felt transparent.
Refinements surfaced—font sizing, video progress indicators, offline access, clearer communication around locked content—but no structural flaws. The interaction model held under real use.
Reflection
Building software in a regulated environment shifts the center of gravity. Usability remains essential, but credibility becomes embedded in structure.
Accreditation does not live in branding or surface polish. It lives in grading logic, assessment clarity, progress transparency, and consistent feedback. On mobile, that required disciplined flows that felt serious without becoming heavy.
Limiting scope in early releases protected structural integrity. Establishing a stable academic foundation created leverage for future expansion rather than compromising rigor for speed.
AI in Context
If I were approaching this product today, I would be interested in how AI could support student progression and feedback without weakening the academic structure that made the platform credible in the first place.
One of the central tensions in this project was that the experience needed to feel approachable and flexible on mobile while still preserving the seriousness and rigor required for an accredited degree program. The difficulty was not only delivering content on a small screen. It was ensuring that assessments, grading logic, progress tracking, and feedback all felt disciplined enough to support institutional trust.
AI could become useful here in two specific areas. The first is adaptive support. It could help identify where a learner is struggling, surface relevant materials, or guide them toward the next logical step without changing the formal academic pathway itself. The second is feedback. In assessment-heavy systems, there is a meaningful opportunity for AI to provide more immediate, contextual guidance around performance, reflection, or review, particularly in areas where the underlying academic rules are already well defined.
The caution is that this kind of product cannot treat AI-generated support as equivalent to academic judgment. The value would not be in automating educational authority. It would be in reducing friction around progression, support, and clarity while preserving the formal structure of the program. In a system like this, AI should make rigor easier to navigate, not make the degree feel less rigorous.